Pernille Schou Jørgensen
04
PROJECT
Interaction design
Focus User experience and app development
Project at IT University of Copenhagen​
Course Technical Interaction Design
Project from 2023
Introduction
In the course Technical Interaction Design, my team and I developed a chat application using JavaScript and React. Based on desk research, my group and I identified a problem among users aged 65 and above, who experience difficulties identifying scam emails and messages. Therefore, the objective of our project was as follows:
​
How can we accommodate transparent and secure communication for the elderly at the age of +65 and prevent financial scams?
​
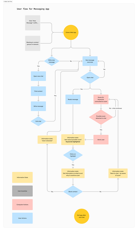
In this project, we developed a chat app where users can send and receive messages with an integrated scam detector. The app is designed to enhance user security by automatically analyzing incoming messages for potential scam attempts and alerting users if anything suspicious is detected.
My role
In this project overview, you will be introduced to my contributions to the app development, including user research, persona development, MoSCoW prioritization, user goals and stories, user flow, wireframes, Think-Aloud testing, and contributing development and coding of the app.
A perspective that stayed with me
This project has equipped me with skills in developing and designing apps and digital products grounded in users’ needs and digital behaviours. I learned how to collect and analyse user data to create intuitive and effective user interfaces that closely reflect end users’ preferences and interaction patterns.
Through the process, I developed a strong awareness of how effective communication between UX and development is crucial for translating user insights into intuitive, technically viable solutions.
Overall process

Research
Interviews
Desk research
User testing
Persona

MoSCoW

User goals

User stories

Style guide

Userflow


Wireframes

Prototype in Figma
